Minimoog D Pitch Bend modification (solved)

In a Moog Mood? Here's a forum for discussion of general Moog topics.
chris j
Posts: 65
Joined: Sat May 18, 2013 3:42 pm

Re: Minimoog D Pitch Bend modification (solved)

Post by chris j » Thu Jun 27, 2013 1:32 pm

Kevin Lightner wrote:This leaves him with half a zero detent mod.
The half of the mod still left is on the mod section itself: the back to back diode, the 27K resistor and a -10 volt supply wire.
you got me confused here Kevin, the resistor on the OSC1 selector was 24K not 27K, so the 24K was here for unrelated reasons.
I don't have any 27K resistor anywhere.

User avatar
thealien666
Posts: 2791
Joined: Mon Nov 14, 2011 8:42 pm
Location: Quebec, Canada

Re: Minimoog D Pitch Bend modification (solved)

Post by thealien666 » Thu Jun 27, 2013 1:55 pm

chris j wrote:no I mean the osc frequency pots on the front pannel , marked -7 to +7 .
I also have the pitch bend going 3semitones down and 6 up (used to be 6 up and down)
There will always be a slight difference in range of the two fine tuning pots for osc 2 and 3, caused by tolerances of components, but they should both cover at least +7 and -7 semitones.

On my Mini, osc 2 goes +7 to -9 semitones, and osc 3 goes +7 to -8 semitones. Pitch bend goes + 8 to -7.

I guess the pitch bend dead band mod might affect the range of the pitch wheel. But it should not affect the ranges of the fine tuning knobs for osc 3, since it is still using the same summer as before.

I rather suspect that it has to do with the added resistor on the shift trimpot for osc 3 (shown in another thread on a close-up photo). When I look at the schematics for the new osc board, there is no such resistor on the shift trimpot for osc 3. I would remove it, retune osc 3 properly, and see what happens. This additional resistor might have been installed when R59 wasn't removed when installing the new oscillator board (as it should have been), to allow tuning of osc 3 back then. But now it might reduce the effective range of the fine tuning knob which is also on the same summer. (summer = series of high precision resistors connected in parallel)

Sometimes a summer, consisting of several resistors, will be encased in black epoxy as a single unit with several inputs and one output.
Moog Minimoog D (1975)
DSI OB6
DSI Prophet REV2
Oberheim Matrix-6
Ensoniq SQ-80
Korg DW8000
Behringer DeepMind 12
Alesis Ion

chris j
Posts: 65
Joined: Sat May 18, 2013 3:42 pm

Re: Minimoog D Pitch Bend modification (solved)

Post by chris j » Thu Jun 27, 2013 4:38 pm

hey Alain,
thanks for the infos! yes I'm going to remove this resistor on the OSC board and see what happens.

I must have confused tones and semitones about OSC2 , I get almost -8 +7 semitones (I'd said 5 but that had to be tones :oops: ) so that's OK

for OSC 3 , I could have sworn I had -4 when I turned it on today , but now I have -11!
it still goes to almost + 5 semitones, so the range between min and max is a little more than 15 semitones, just like on OSC 2. But yes the resistor might be responsible for that.
PBend: almost -4 and almost +6, same thing, I think it's different from 2 days ago, but I end up doubting myself now :shock:

User avatar
thealien666
Posts: 2791
Joined: Mon Nov 14, 2011 8:42 pm
Location: Quebec, Canada

Re: Minimoog D Pitch Bend modification (solved)

Post by thealien666 » Thu Jun 27, 2013 5:07 pm

In all cases, you need to let the Mini warm up for at least 30 minutes before evaluating anything that has to do with tuning. But I'm sure you knew that, right ? :wink:
Moog Minimoog D (1975)
DSI OB6
DSI Prophet REV2
Oberheim Matrix-6
Ensoniq SQ-80
Korg DW8000
Behringer DeepMind 12
Alesis Ion

chris j
Posts: 65
Joined: Sat May 18, 2013 3:42 pm

Re: Minimoog D Pitch Bend modification (solved)

Post by chris j » Fri Jun 28, 2013 9:26 am

yep!

User avatar
Synthi A
Posts: 2
Joined: Thu Jun 27, 2013 10:56 am

Re: Minimoog D Pitch Bend modification

Post by Synthi A » Mon Jul 01, 2013 1:25 pm

Kevin Lightner wrote:
I've been looking for hours on the net the schematics to insert the right value resistor, to no avail. Lots of people mention they have the mod, but nothing more.
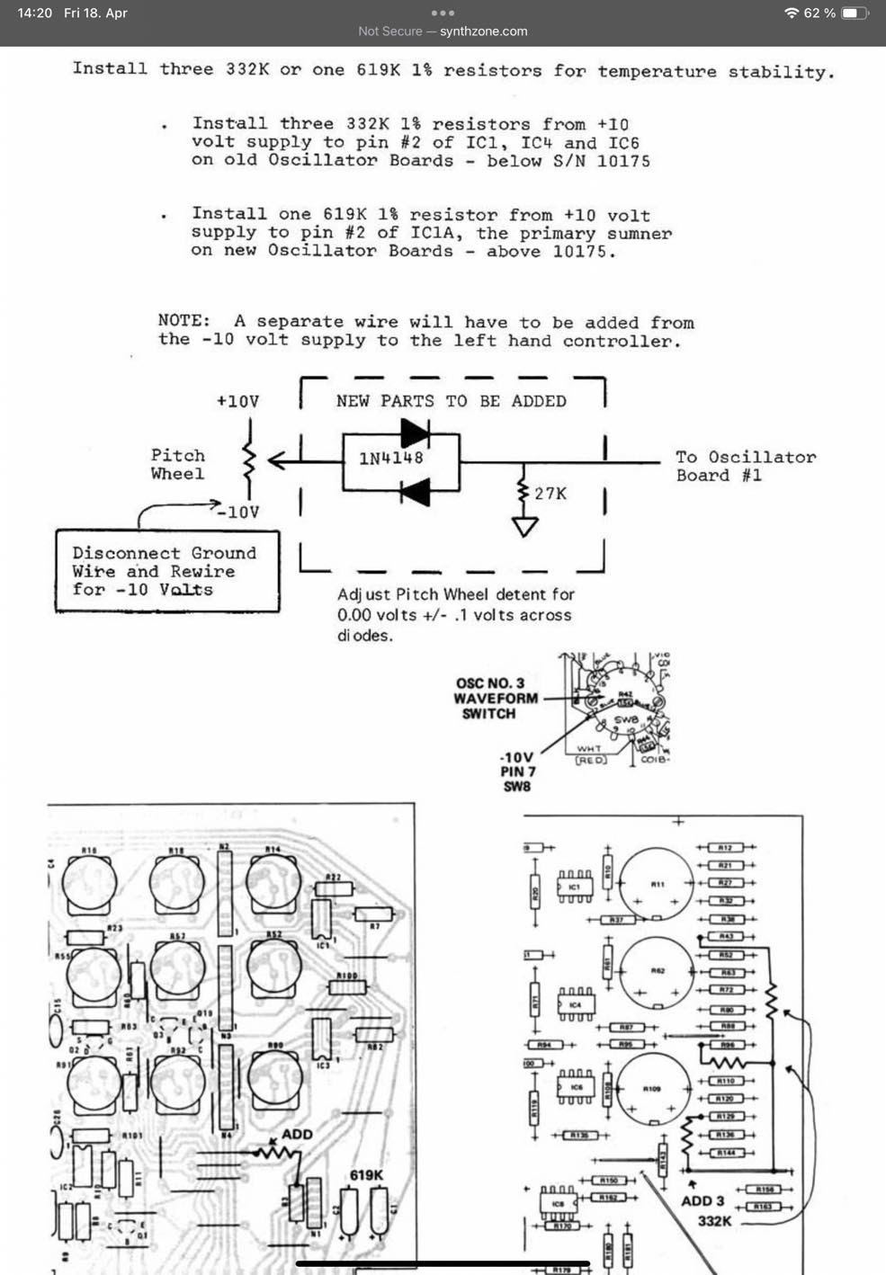
I have the Moog modification outlined here. Shows a diagram of the resistor locations and values.
Hope that helps a bit.
Moog factory service bulletin 830 pitch wheel mod.

Seem to remember a similar mod published in Keyboard magazine years ago with the added opamp.
The resistors added on the old style board(s) is shown on the right correctly at 332K each. (3 total.)
But the resistor to be added on the newer style board(s) is shown in the right spot, but with no value note is provided.
It should be 619K.
(all should 1% metal film types.)
Hi I'm new to the list but have been around synths for a while but not in a technical capacity. I just acquired my first Mini having started on an EMS in college, owned a Putney some time ago, own an SC Pro One now along with other polyphonic units.

The Mini was sitting in its case for 15 years so I have a technician working on the Mini. He's not familiar with synths like these but works on major concert backline gear and used to work for a company that manufactured QSC type power amps.

To his credit, he has brought back the Mini to be able to play, keyboard control is back and he noticed I need to replace some springs, bus bars, as the previous owner had repair work done on a busbar which made the triggering go off. Its an older osc model made in 1977 with white ribbed wheels.

I plan to get this ready for studio and backline major concert use so I need all the info I can gather as far as what has transpired since these Minis came out and in the hands of devotees.

I noticed a few posts on the #830 mod. I found the jpg Kevin posted. The heading says modification for all serial numbers.

After I got the Mini back from the tech yesterday, with his understanding that the repair is still not finished, I went through the calibration process, several times actually until I could get the osc's and the keyboard "lined up." It still drifts on the scale end hi and low and somewhat in the octave department on osc 3.

The first few times I did the calibration nothing was close until I realized the manual's note that range and scale trims are interdependent. I forewent the A-440 built in tuner although I calibrated that, and went high out to a Boss Tu-2 chromatic set tuner. Having had tuning problems on the Putney calibrating the Mini was like old times, more difficult than calibrating the Pro One with its trim pots on the front panel by the controls they affect.

My question: is the 830 mod still a desired alteration?

What does this correct?

I ask this because of the backline concern if an artist will be taken by surprise if the mod cancels out some other normal feature of the Mini when it was made. I don't know that much about the Mini, its quirks.

Also I noticed I got the same "sensitive" pitch wheel problem which throws the osc's out of tune if you merely touch it and you have to coax/fight it back to where it was in pitch.

Is there something else I should look for on the pitch wheel problem? Bad pot? Voltage?

Thanks! :)

chris j
Posts: 65
Joined: Sat May 18, 2013 3:42 pm

Re: Minimoog D Pitch Bend modification (solved)

Post by chris j » Tue Jul 02, 2013 9:13 am

Hello SynthA,
I'm no specialist, but feel I have to contribute with the little knowledge I have on the matter:
the mod #830 creates a deadband zone on the pitch bend, meaning that as long as you're not out of the detent no pitch alteration will be heard, making a stable zero point on the pitch bend.
Rudi from this forum told me on a PM that it's very hard to get zero V (as explained on the mod) without a trimpot, so you may have to add that "somewhere" :) .

On mine I didn't use the 830 as I had another type of mod installed

User avatar
Synthi A
Posts: 2
Joined: Thu Jun 27, 2013 10:56 am

Re: Minimoog D Pitch Bend modification (solved)

Post by Synthi A » Mon Jul 08, 2013 11:20 am

chris j wrote:Hello SynthA,
I'm no specialist, but feel I have to contribute with the little knowledge I have on the matter:
the mod #830 creates a deadband zone on the pitch bend, meaning that as long as you're not out of the detent no pitch alteration will be heard, making a stable zero point on the pitch bend.
Rudi from this forum told me on a PM that it's very hard to get zero V (as explained on the mod) without a trimpot, so you may have to add that "somewhere" :) .

On mine I didn't use the 830 as I had another type of mod installed
Can you share this info? I need a crash course on the mini and gather as much info as I can to get it into the 21st. I noticed on the one I have as I've seen posted, that the pitch wheel is touchy in detent and that alone is a cause for concern.

Also does anyone know if Kevin is still selling his resistor set?
Thanks,
SA/

chris j
Posts: 65
Joined: Sat May 18, 2013 3:42 pm

Re: Minimoog D Pitch Bend modification (solved)

Post by chris j » Tue Jul 09, 2013 3:51 pm

Synthi A wrote:Can you share this info?
which info ? the other mod ? It's similar to the one Rudy posted a picture and schematics about, on page 1 and 2 of this thread

User avatar
Kevin Lightner
Posts: 1587
Joined: Sat Jan 15, 2005 5:20 pm
Location: Wrightwood

Re: Minimoog D Pitch Bend modification (solved)

Post by Kevin Lightner » Thu Jul 11, 2013 3:21 am

Rudi from this forum told me on a PM that it's very hard to get zero V (as explained on the mod) without a trimpot, so you may have to add that "somewhere"
Quoting Godfather 2: "It's difficult, not impossible."
Better to be king for a night than schmuck for a lifetime. - R. Pupkin

LabOfSound
Posts: 1
Joined: Sun Dec 22, 2013 6:58 am

Re: Minimoog D Pitch Bend modification (solved)

Post by LabOfSound » Sun Dec 22, 2013 7:03 am

I have the Moog modification outlined here. Shows a diagram of the resistor locations and values.
Hope that helps a bit.
Moog factory service bulletin 830 pitch wheel mod.

The link provided is not working anymore. Could someone please provide a download link for this service bulletin, or direct me to the right source? Would be much appreciated. I have been looking everywhere to find it but to no avail.

Season’s Greatings,

Jack

chris j
Posts: 65
Joined: Sat May 18, 2013 3:42 pm

Re: Minimoog D Pitch Bend modification (solved)

Post by chris j » Thu Jan 02, 2014 6:00 pm

Hello Jack,
here it is:
Image

Salomonander
Posts: 20
Joined: Wed Aug 07, 2024 9:47 am

Re: Minimoog D Pitch Bend modification (solved)

Post by Salomonander » Tue Sep 02, 2025 6:38 pm

Resurrection of a dinosaur.
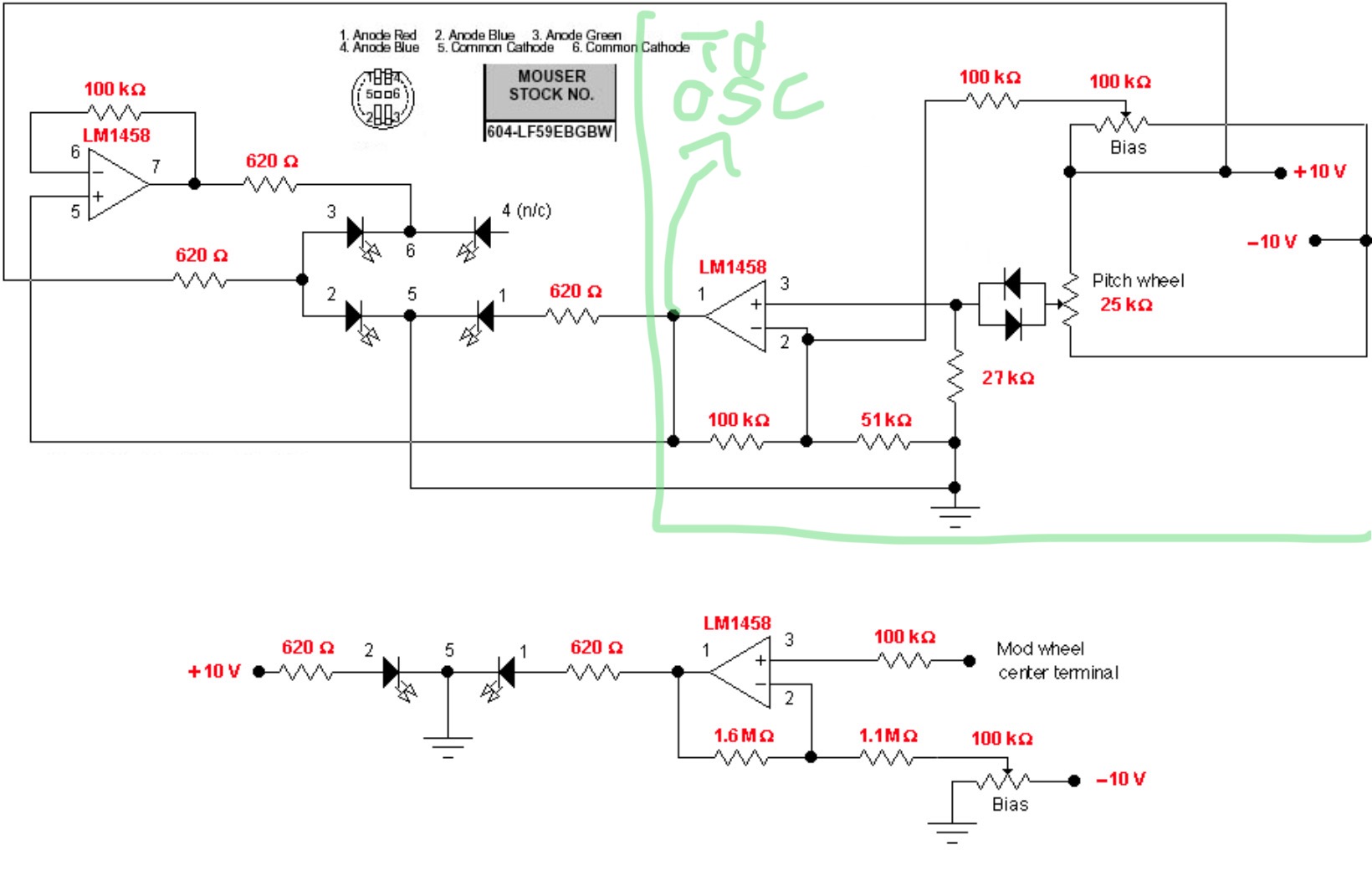
But does anyone maybe have the schematics for the opamp version or one with the trim pot installed?
Also, when you talk about measuring 0v across the diodes, do you mean the junction towards the wiper, or the junction going to the 27k resistor and oscillator board?

Thanks

Also wondering why the hand drawn schematic adds 2.7k resistors between pot and +-10v
IMG_3162.jpeg
IMG_3692.jpeg
Can i implement a trimmer like this?
IMG_3694.jpeg

Salomonander
Posts: 20
Joined: Wed Aug 07, 2024 9:47 am

Re: Minimoog D Pitch Bend modification (solved)

Post by Salomonander » Wed Sep 03, 2025 11:22 am

I think i have it working now. I was measuring with reference to ground… stupid me.
I now have both probes on the diodes, each on one side of the pack. Was able to trim to 0.00v with a 100k trimmer that i inserted like in the the attached ribbon mod and i now have a steady 0.05v on the input of the oscillator board. It seems to remain stable. Nice!

EDIT: no, i made a mistake. It measures around -1,8v on the oscillator board input. Also injust had the trimmer turned all the way down. Back to scratch i guess. If anyone knows what im doing wrong please let me know.

Salomonander
Posts: 20
Joined: Wed Aug 07, 2024 9:47 am

Re: Minimoog D Pitch Bend modification (solved)

Post by Salomonander » Tue Sep 09, 2025 11:56 am

I might have found the correct circuit. It seems to also power some leds. I dont need that. But could i get away with the part of the circuit that i marked in green?
Attachments
IMG_3745.jpeg

Post Reply