Moog Modular Patching Question...

In a Moog Mood? Here's a forum for discussion of general Moog topics.
User avatar
MC
Posts: 2925
Joined: Tue Aug 12, 2003 2:20 pm
Location: Secluded Tranquil Tropical Country

Re: Moog Modular Patching Question...

Post by MC » Sun Sep 16, 2012 7:54 pm

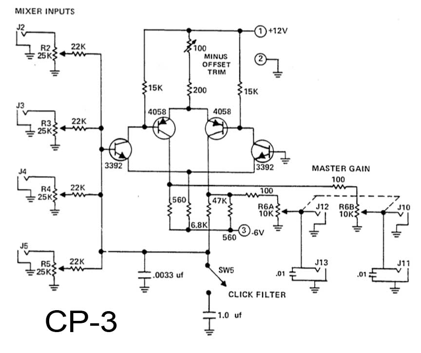
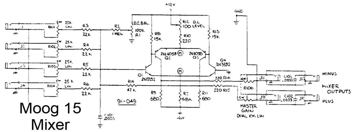
The CP panel on the 15 (or 12 or 10) is not really a CP3 or CP3A.
Gear list: '04 Saturn Ion, John Deere X300 tractor, ganged set of seven reel mowers for 3 acres of lawn, herd of sheep for backup lawn mowers, two tiger cats for mouse population control Oh you meant MUSIC gear Oops I hit the 255 character limi

User avatar
Kevin Lightner
Posts: 1587
Joined: Sat Jan 15, 2005 5:20 pm
Location: Wrightwood

Re: Moog Modular Patching Question...

Post by Kevin Lightner » Sun Sep 16, 2012 8:30 pm

MC wrote:The CP panel on the 15 (or 12 or 10) is not really a CP3 or CP3A.
No, but you'll have to admit they're pretty darn close.


Image

Image

Regardless, it's kind of silly to use a whole mixer and one or two mults just to boost the gain of a single oscillator.
Better to be king for a night than schmuck for a lifetime. - R. Pupkin

User avatar
MC
Posts: 2925
Joined: Tue Aug 12, 2003 2:20 pm
Location: Secluded Tranquil Tropical Country

Re: Moog Modular Patching Question...

Post by MC » Sun Sep 16, 2012 8:51 pm

Kevin Lightner wrote:
MC wrote:The CP panel on the 15 (or 12 or 10) is not really a CP3 or CP3A.
No, but you'll have to admit they're pretty darn close.
Very very close, virtually identical. Simple DC coupled mixer with a textbook differential amplifier.
Regardless, it's kind of silly to use a whole mixer and one or two mults just to boost the gain of a single oscillator.
Yeah - not enough mixers/mults even in a big IIIc or 55. You'd get more mileage shoehorning the 901C into the 901B and get hotter outputs.
Gear list: '04 Saturn Ion, John Deere X300 tractor, ganged set of seven reel mowers for 3 acres of lawn, herd of sheep for backup lawn mowers, two tiger cats for mouse population control Oh you meant MUSIC gear Oops I hit the 255 character limi

User avatar
Kevin Lightner
Posts: 1587
Joined: Sat Jan 15, 2005 5:20 pm
Location: Wrightwood

Re: Moog Modular Patching Question...

Post by Kevin Lightner » Sun Sep 16, 2012 11:20 pm

True, but the 901C is again basically the same output stage as above. :)
Better to be king for a night than schmuck for a lifetime. - R. Pupkin

User avatar
CZ Rider
Posts: 586
Joined: Thu Jul 14, 2005 12:13 am
Location: Southeastern, PA

Re: Moog Modular Patching Question...

Post by CZ Rider » Mon Sep 17, 2012 5:25 pm

Kevin Lightner wrote: Regardless, it's kind of silly to use a whole mixer and one or two mults just to boost the gain of a single oscillator.
Welcome to Moog modular patching 101. This is how you would do it back then. FWIW this patching technique of using a mulitple to multiply the gain of a signal in a Moog modular system is taken directly from the Moog modular user manual. Scan of page 74:
Image
It's a simple patch really. A photo of a patch where the output of a 901 is split into three outs via multi, then patched into the three CV inputs on the 901A front panel. The multiples I'm using are those molded 1/4" splitters you can find for a few bucks. A red and two blue patch cords running from the 901 to the 901A CV inputs on the far left. Some extra multis pictured on the keyboard.
Image
So with a multi and three patch cords, you can get those deeper modulations, if that is what you need.
Here is a sound sample of the large 901 modulating a 901A with a pair of 901B oscillators. The attenuator on the 901 acts like a modulation ammount and is patched from the triangular wave output.
Moog 901 modulating a pair of 901B oscillators MP3 1.2MEG download
There is more than one way to double the amplitude of a signal in a Moog system. Not only does the CP3 mix/add, amplify X2, and invert control voltages, the 902 VCA can also amplify by a factor of 2, and has both +/- outputs available. So plenty of options for adding gain to any voltage in the system, all depends on how you create a patch, and the modules available.

But using a dedicated mixer for modulation CV adding, and gain, is what Moog has done in the Minimoog. On board #4 is a modulation mixer circuit. It not only serves as a CV mixer between the selected red/pink noise and the oscillator 3 waveform. It also amplifies this signal by a factor of 2, to get deeper modulations, not possible with just osc 3 or noise alone. So even in the Minimoog, this patching scheme of a dedicated CV mixer to aid with gain of the lower audio output is used. I would say a tried and true Moog patching method. The difference in the Minimoog it is patched in for you, and with the modular it is up to the end user to create the patch. :)
1P Modular,Minimoog,VoyagerRME,CustomMinimoog,Prodigy,MG-1 TaurusII,Opus3,Rogue,Source,Liberation,Micromoog,1125S&H,
1130Perc.x2,1150Ribbonx2,Custom1150,1120Pedal,Songprod,CP-251,VX-351
VX-352,Etherwave,Synampx2,Lil'Phatty,Sonic Six

User avatar
MC
Posts: 2925
Joined: Tue Aug 12, 2003 2:20 pm
Location: Secluded Tranquil Tropical Country

Re: Moog Modular Patching Question...

Post by MC » Mon Sep 17, 2012 5:48 pm

Buchla had a modular - I forget which series - in which the outputs were current not voltage.

By taking this approach you didn't need a mixer to sum signals. You simply mult'd them and the output was your summed signal. This is because of Kirchhoff's current law which states that the sum of all currents entering a junction (the multiple) must equal the current leaving the junction.

This does have its drawbacks. If you mult'd a current source to multiple destinations, the current was divided up depending on loads (can't violate the current law) and you ran the risk of losing some signal. THEN you needed a mixer or a buffer.
Gear list: '04 Saturn Ion, John Deere X300 tractor, ganged set of seven reel mowers for 3 acres of lawn, herd of sheep for backup lawn mowers, two tiger cats for mouse population control Oh you meant MUSIC gear Oops I hit the 255 character limi

User avatar
Kevin Lightner
Posts: 1587
Joined: Sat Jan 15, 2005 5:20 pm
Location: Wrightwood

Re: Moog Modular Patching Question...

Post by Kevin Lightner » Mon Sep 17, 2012 6:18 pm

CZ Rider wrote: Welcome to Moog modular patching 101. This is how you would do it back then.
Well thanks for lernin' me some info about Moog modulars and Minimoogs.
After working on literally tons of them, I'm still trying to find out where the heck you plug them suckers into the wall. ;-)

All joking aside, it's still an awkward and unrealistic approach to boosting an oscillator's gain.
Better to be king for a night than schmuck for a lifetime. - R. Pupkin

EricK
Posts: 6015
Joined: Fri Apr 09, 2004 2:09 pm

Re: Moog Modular Patching Question...

Post by EricK » Sat Nov 24, 2012 12:38 am

Gentlemen,
I'm slated to take delivery of the STG mixer module in a few days...


Trying to get that sound like the note is SLAMMED on the floor. I'm sure you know some examples of what I'm referring to better than I do. CZ's Demo he posted when he got that sample and hold unit was about what I was trying to approach.


Eric

Edit: Deleted old video link
Last edited by EricK on Sat Nov 24, 2012 5:55 pm, edited 1 time in total.
Support the Bob Moog Foundation:
https://moogfoundation.org/do-something-2/donate/

I think I hear the mothership coming.

User avatar
JohnLRice
Posts: 386
Joined: Mon Aug 25, 2008 5:23 am
Location: Western WA USA
Contact:

Re: Moog Modular Patching Question...

Post by JohnLRice » Sat Nov 24, 2012 5:23 am

EricK wrote:So, can someone explain why the mixer makes so much of a difference? If it just squares the wave up, generating a new waveshape, then couldn't you do that with a special oscillator or is there something else that is going on (such as AC coupling in the Taurus) that is more than just a unique waveshape?

The reason why i asked about the signal chain is because I didn't necessarily think it would be pertinent to generate a unique waveshape and then filter it out, which is why I thought it would be VCO>VCF>Mixer>Vca positioning.
VCO>VCF>Mixer>Vca can be good, especially if you have multiple sets of VCO+VCF to mix before the VCA. Often I'll do VCOs>Mixer>VCF>Vca which is nice too. But i think if you are looking for the mild to obvious distortion effect of a mixer like the STG and certain other mixers to be dynamic you might want to try VCO>VCF>Vca>Mixer or in a poly keyboard/sequencer setup:
VCO>VCF>Vca>
VCO>VCF>Vca> Mixer
VCO>VCF>Vca>

Because it's the sum of the input channels over a certain level that causes the distortion. Sure, you can dial in one channel to distort, but i think the beauty of a mixer like the STG one is that you can dial in two different voices/sounds to levels that don't distort if they are both played separately, but WILL distort if played at the same time. That's why it's cool to mix after the VCAs. 8) I just shot a quick video demo of this. I'm tired so I think I'll edit it tomorrow but look for it soon. (unless i realize it's crap and don't put it up! :roll: :lol: )
John L Rice
MiniMoog, MinitMoog, MG-1, Sub Phatty, 5U modulars, Eurorack modulars

EricK
Posts: 6015
Joined: Fri Apr 09, 2004 2:09 pm

Re: Moog Modular Patching Question...

Post by EricK » Sat Nov 24, 2012 6:19 pm

Here is a new video of the sequence before and after the STG mixer.

Which one do you guys think is closer...or is this as close as I'm going to get with these modules?
http://www.youtube.com/watch?v=P6MpZ3Rl ... e=youtu.be

It should be done in about 30 mins. ( It's now 4:20 CST)
Support the Bob Moog Foundation:
https://moogfoundation.org/do-something-2/donate/

I think I hear the mothership coming.

User avatar
JohnLRice
Posts: 386
Joined: Mon Aug 25, 2008 5:23 am
Location: Western WA USA
Contact:

Re: Moog Modular Patching Question...

Post by JohnLRice » Sun Nov 25, 2012 1:28 am

Here's a demo that attempts to show what I was talking about. I'm not sure if i succeeded or failed! :shock: :roll: :mrgreen:
http://www.youtube.com/watch?v=oNRrb8_3FYw
John L Rice
MiniMoog, MinitMoog, MG-1, Sub Phatty, 5U modulars, Eurorack modulars

EricK
Posts: 6015
Joined: Fri Apr 09, 2004 2:09 pm

Re: Moog Modular Patching Question...

Post by EricK » Sun Nov 25, 2012 11:35 am

It's definitely getting close to the sound I'm looking for. I think the fooger outputs aren't hot enough because I noticed that I have to back off the volume of the dotcom osc to evenly match the foogers.

I may have to get in there and adjust the trimmers, but then I'd just have to cut back on the dotcom volume. I will wait and see though when I have more time to really mess with it all. I have a couple of tough weeks ahead.

Thanks for that, by the way.
Support the Bob Moog Foundation:
https://moogfoundation.org/do-something-2/donate/

I think I hear the mothership coming.

User avatar
JohnLRice
Posts: 386
Joined: Mon Aug 25, 2008 5:23 am
Location: Western WA USA
Contact:

Re: Moog Modular Patching Question...

Post by JohnLRice » Sun Nov 25, 2012 10:30 pm

Eric, can you (or did you?) post a link to a video or sound clip that demonstrates the sound you are after exactly?
John L Rice
MiniMoog, MinitMoog, MG-1, Sub Phatty, 5U modulars, Eurorack modulars

EricK
Posts: 6015
Joined: Fri Apr 09, 2004 2:09 pm

Re: Moog Modular Patching Question...

Post by EricK » Sun Nov 25, 2012 10:52 pm

I will as soon as I can find one. I have some papers to write. I realize that the Moog sound is a vague subjective mythical thing. Unfortunately I am not well versed in a lot of those classic tunes that featured it.

CZ's example I think is posted earlier in the thread, where he demonstrated what was his newly acquired 1125 Sample and Hold unit.

In a plucked sequence it has a very sharp attack...sharper than what I was able to get in my demo.

I will post a link as soon as I find a decent example.
Support the Bob Moog Foundation:
https://moogfoundation.org/do-something-2/donate/

I think I hear the mothership coming.

User avatar
Kevin Lightner
Posts: 1587
Joined: Sat Jan 15, 2005 5:20 pm
Location: Wrightwood

Re: Moog Modular Patching Question...

Post by Kevin Lightner » Mon Nov 26, 2012 3:48 am

EricK wrote:I realize that the Moog sound is a vague subjective mythical thing.
Not when you have you have a Minimoog and a 16 track recorder... ;-)

http://www.synthfool.com/noearthlyconnectionopening.mp3
Better to be king for a night than schmuck for a lifetime. - R. Pupkin

Post Reply