Attn: Amos: Questions about Taurus 3 product description...

Moog,
Help me out here by explaining a few things if you would be so kind:


1 x VCF (Voltage Controlled Filter) with 24dB/Octave Lowpass Filter > with the classic Moog Ladder Filter topology> .

What exactly does this mean? Is this a matched resistor array?
Im asking because I read that and Im assuming that All Moog filters are supposed to be this particular type right?

52 Presets total in

non-volatile memory

consisting of one bank of 4 factory presets, and 12 banks of 4 user-programmable presets

Can you elaborate on the non volatile part?


Thanks!

Eric

EricK, here is a bit of interesting reading while you wait for Moog’s reply…

http://www.till.com/articles/moog/patents.html

Non-volatile probably means they won’t disappear when you turn off the power :wink:

They could be read-only, but this doesn’t seem to make sense in this day and age, and also considering how the Voyager and LP work.

Non volatile in my RolaldVS 840 means that if I record over it, its not necessarily writng over anything. Unlike what happens when you use a tape based machine.

I guess we will see.

Eric

Oh Thanks for the link Super D.

non-volatile refers to memory that doesn’t get lost when you remove the power source.

RAM for instance is volatile as as soon you turn off the computer, the information it’s storing is flushed right out, whereas your HDD or flash memory doesn’t.

I thought it meant Volatile as in Presets that are so bad ass they destroy other bass pedals. :laughing:

Thanks CS.

I like this definition better. :smiley:

bump

I wonder if you are requesting “proprietary information” :unamused:

i don’t give a monkey’s what’s in it as long as i can injure my audience with a low C.

I didn’t even consider that. I mean, if you advertise a product as having Moog Transistor Ladder Topology, then surely that is a reference to something that is either commmon knowledge or something that can be researched. I don’t see how it would be a secret persay.
I could be wrong, if I am asking for something I need not be asking for please let me know.


I figured maybe he hadn’t seen the thread yet.

Think about it. If this was based entirely on the sound engine of the T1, schems are available, and detailed descriptions are available of the processes going on in the filter which give it it’s charactheristic sound.

THen I got to thinking, (without looking at my voyager, but i have tried to spot the actual filter boards before) this famous filter array…isn’t it present in all Moog products in some form or is it an IC chip that sounds the exact same?


I honestly don’t know the nomenclature of electronics well enough to ask a specific question I think.

Im seeing the word topology and Im thinking matched Transistors.


Like I said, If Im asking something that is propriatary, I do so out of ignorance.

Eric

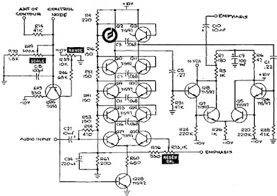
This is the basic ladder filter topology

Specifically this is the minimoog model D filter.

The left 2/3 is what is common with all Moog synthesizers (exception the anemic and weezy Satellite and Minitmoog preset synths). The ladder topology is the set of five transistor pairs in the center. The bottom pair is the differential current driver, while the remaining pairs are the four filter stages yielding the 4-pole/24dB cutoff slope (the four caps between the emitters is performing the filtering).

Now on the right 1/3 - that is the feedback path. Every moog model (minimoog vs prodigy vs source vs taurus) does this differently, that is why they sound different from one another. Some use opamps, some use discrete differential circuits, some use OTAs… all different.

When Moog set out to reissue the Taurus III they placed an emphasis on duplicating the filter topology of the original Taurus - feedback path and everything.

MC,
Thanks! I didn’t figure that was propriatary info.

Now, schematic basics…the Caps are the lines in between the matched transistors? Im trying to figure out what the emitters look like on the schem.

EricK, an emitter is the leg of an NPN transistor with an arrow on it. The other legs are the collector and base.

That upper-left transistor makes all the difference :wink:

I wonder how his tattoo is going? (electricalengineergeek IIRC)

Looks like the moogforum community has this one covered. :slight_smile:

I don’t have anything new to add…

For descriptive, I like this from Retrosynth:

http://www.retrosynth.com/~analoguediehard/studio/keyboards/moog_taurus/

That’s from our good friend, MC